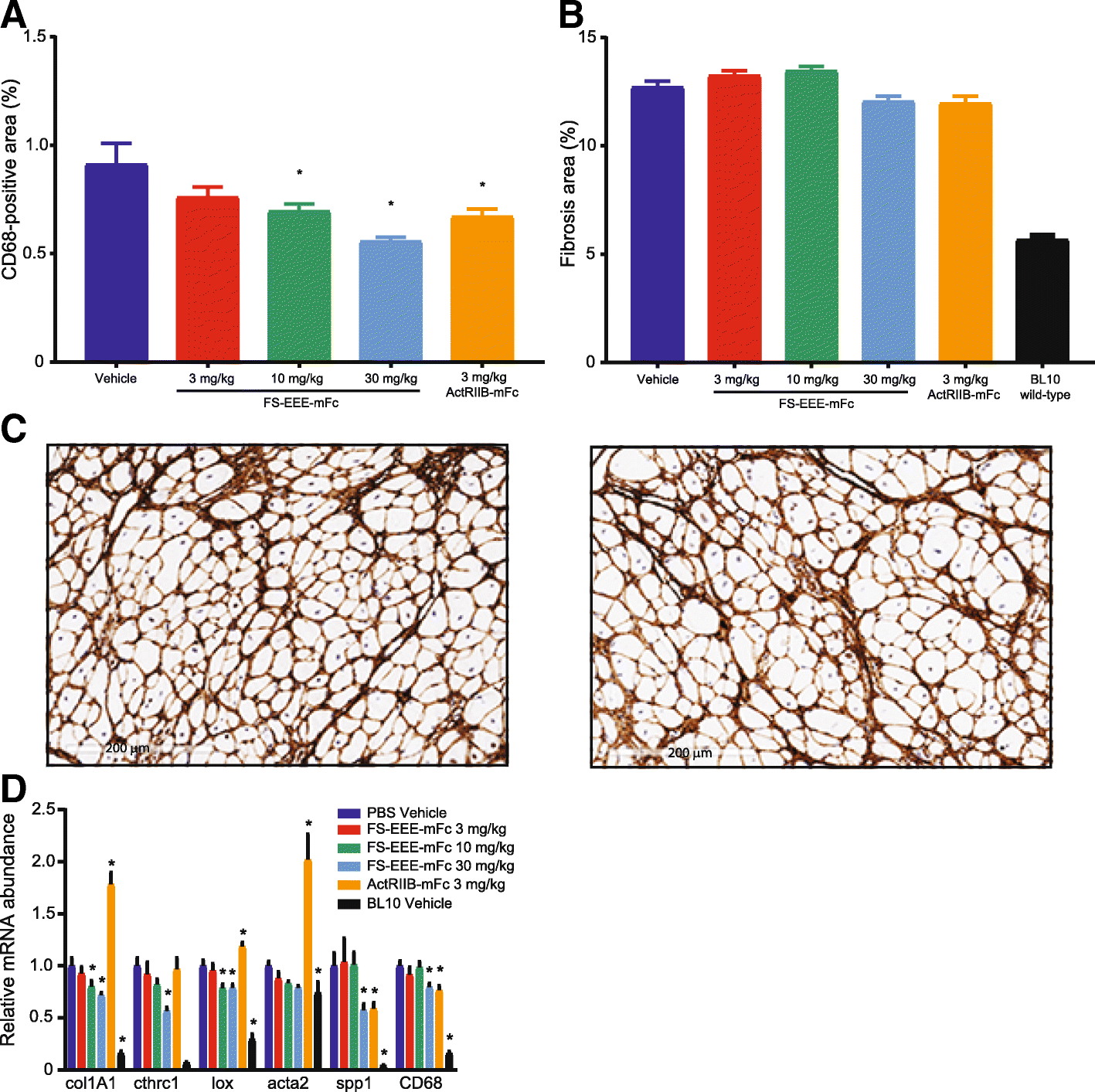
Fig. 4

Immunohistochemistry staining and qPCR analysis of mdx diaphragm. a Image analysis of CD68-positive staining. b Image analysis of collagen I-positive staining. c Representative magnified images of collagen I-stained diaphragm: (left) vehicle control and (right) 30 mg/kg FS-EEE-mFc. d qPCR of inflammation and fibrosis markers. *p < 0.05 compared to mdx vehicle-dosed group as described in the “Methods” section